首页 > 新闻中心 > 高压技术<
中试控股技术研究院鲁工为您讲解:互感器负荷压降综合测试系统
ZSPT-3000W无线二次压降及负荷测试仪
参考标准:GB50150-2006
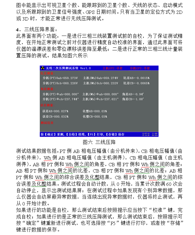
简易读懂:无线二次压降及负荷测试仪可以做什么?
无线二次压降及负荷测试仪:全新的自动测试电压互感器二次压降/负荷的智能化无线测试仪器。它完全取代了以往常规方式的二次压降/负荷测试仪,不用再铺设很长的电压测试电缆,在很大程度上避免了PT二次短路事故的发生。为变电站的安全运行创造了良好的条件。
该仪器具有体积小、重量轻、测量准确度高、稳定性好、操作简便易学等优点,接线简单,测试、记录方便,大大提高了工作效率。
中试控股始于1986年 ▪ 30多年专业制造 ▪ 国家电网.南方电网.内蒙电网.入围合格供应商
ZSPT-3000W无线二次压降及负荷测试仪技术指标
1、使用环境
(1)环境温度:-10℃~ 40℃
(2)相对湿度: ≤80%
2、测量精度
本仪器的测量精度为1级。
比差:Δf =±(1%×f±0.01)(%)
角差:Δδ=±(1%×δ±1)(分)
电导:G=± (1%×G±0.01) mS
电纳:δ=± (1%×δ±0.01)mS
负荷:S=± (1%×S±0.1)VA
电阻:R=± (1%×R±0.1)Ω
电抗:X=± (1%×X±0.1)Ω
3、充电电源:交流176V~264V,频率45-55Hz
4、仪器的测量范围和分辨率
测试项目 范围 最小分辨率
比差值(%) 0.001~10.000 0.001
角差值(ˊ) 0.01~±600.00 0.01
误差值(%) 0.001~10.000 0.001
修约(%) 0.001~10.000 0.001
5、基本误差
比差:±(1%比差读数±0.01)%
角差:±(1%角差读数±1)分
电导:±(1%电导读数+未位1个字)mS
电纳:±(1%电纳读数+未位1个字)mS
6、绝缘:⑴、电压、电流输入端对机壳的绝缘电阻≥100M?。
⑵、工作电源输入端对外壳之间承受工频2KV(有效值),历时1分钟实验。
7、电池工作时间:充满后工作时间大于6小时。
8、体积:
主机:32cm×24cm×13cm
分机:32cm×24cm×13cm
9、重量:
主机:2.5Kg
分机:2Kg
ZSPT-3000W无线二次压降及负荷测试仪功能特点
1、通过无线的方式自动完成三相三线或三相四线制的电压互感器二次压降的测量,不需要普通方式中要在仪器到测试远端铺设一条很长的电压测试线,这样可避免由于线路过长引起的不必要的短路故障;当GPS信号无效时,可采用专用同步电缆的方式进行测量,同样安全、方便。
2、自动计算三相的比差、角差、综合误差。
3、能自动检测并存储在各种接线方式下由测试导线等引起的测量误差数据,并在以后的测试中自动修正。
4、特别设计了软件修正功能,不需硬件调整就能实现精度修正,在各级电力试验研究部门均可现场检定。
5、各种电参量同屏显示,电压、电流、相角、功率因数、有功功率、无功功率、视在功率均可测量;可显示各相参数的波形图。
6、具备谐波测量功能,可测量32次以下电压、电流的谐波含量。
7、内置大容量充电电池组,在室外无220V交流电情况下可由仪器内电池组供电,内置快速自动充电器,可对电池组快速充电。
8、电池剩余电量百分数指示功能,绝非简单的亏电报警。
9、大屏幕、高亮度的真彩色液晶显示屏,全汉字图形化菜单及操作提示实现友好的人机对话,导电硅胶按键使操作更简便,宽温液晶带自动对比度、亮度调节,可适应冬夏各季。
10、用户可随时将测试的数据通过微型打印机将结果打印出来。
11、测试结果存储功能,可存储100组测试数据。
12、配备了后台管理软件,可将存储记录上传到计算机进行统一管理。
ZSPT-3000W无线二次压降及负荷测试仪液晶界面
主机液晶显示界面共十一屏,包括主菜单和十个功能界面,下面分别加以详细介绍。
在开机界面下按确定键可进入主菜单
主菜单共有十个可选项,分别为:卫星状态、三线压降、四线压降、三线PT负荷、四线PT负荷、CT负荷、上传数据、结果查询、参量测试、谐波分析。当光标指向哪一个功能选项时,哪个选项的文字就变为反白显示,可见图五界面中选中项为‘卫星状态’功能,按上下键可改变光标指向的选项。此时,按‘确定’键进入选中的功能显示屏。
在选中‘GPS卫星状态’功能屏可查看当前的各个卫星的状态
能显示出可视卫星个数、能跟踪到的卫星个数、天线的状态、启动模式以及所跟踪到的卫星信号强度、GPS日期时间。只有当卫星的定位方式为2D或3D时,才能正常进行无线压降测试。
它以大屏幕真彩色图形式液晶作为显示窗口,图形式菜单操作并配有汉字提示,集多参量于一屏的显示界面,人机对话界面友好,使用简便、快捷,是各级电力用户的首选产品。
无线二次压降及负荷测试仪:它以大屏幕真彩色图形式液晶作为显示窗口,图形式菜单操作并配有汉字提示,集多参量于一屏的显示界面,人机对话界面友好,使用简便、快捷,是各级电力用户的首选产品。
中试控股无线二次压降及负荷测试仪能自动检测并存储在各种接线方式下由测试导线等引起的测量误差数据,并在以后的测试中自动修正。

中试控股践行“精细制造,深耕技术”产出无线二次压降及负荷测试仪优质产品能够在市场中赢得用户信赖,树立中试控股新形象打下了坚实的根底。
上一篇:互感器压降负荷综合测试系统
下一篇:互感器二次压降综合测试系统
快速跳转