首页 > 新闻中心 > 高压技术<
中试控股技术研究院鲁工为您讲解:互感器压降负荷综合测试系统
ZSPT-3000W无线二次压降及负荷测试仪
参考标准:GB50150-2006
简易读懂:无线二次压降及负荷测试仪可以做什么?
无线二次压降及负荷测试仪:全新的自动测试电压互感器二次压降/负荷的智能化无线测试仪器。它完全取代了以往常规方式的二次压降/负荷测试仪,不用再铺设很长的电压测试电缆,在很大程度上避免了PT二次短路事故的发生。为变电站的安全运行创造了良好的条件。
该仪器具有体积小、重量轻、测量准确度高、稳定性好、操作简便易学等优点,接线简单,测试、记录方便,大大提高了工作效率。
中试控股始于1986年 ▪ 30多年专业制造 ▪ 国家电网.南方电网.内蒙电网.入围合格供应商
ZSPT-3000W无线二次压降及负荷测试仪各键功能如下:
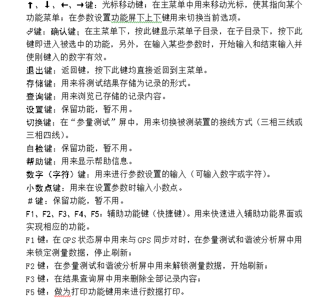
↑、↓、←、→键:光标移动键;在主菜单中用来移动光标,使其指向某个功能菜单;在参数设置功能屏下上下键用来切换当前选项。
?键:确认键;在主菜单下,按此键显示菜单子目录,在子目录下,按下此键即进入被选中的功能,另外,在输入某些参数时,开始输入和结束输入并使刚键入的数字有效。
退出键:返回键,按下此键均直接返回到主菜单。
存储键:用来将测试结果存储为记录的形式。
查询键:用来浏览已存储的记录内容。
设置键:保留功能,暂不用。
切换键:在“参量测试”屏中,用来切换被测装置的接线方式(三相三线或三相四线)。
自检键:保留功能,暂不用。
帮助键:用来显示帮助信息。
数字(字符)键:用来进行参数设置的输入(可输入数字或字符)。
小数点键:用来在设置参数时输入小数点。
#键:保留功能,暂不用。
F1、F2、F3、F4、F5:辅助功能键(快捷键)。用来快速进入辅助功能界面或实现相应的功能。
F1键:在GPS状态屏中用来与GPS同步对时,在参量测试和谐波分析屏中用来锁定测量数据,停止刷新;
F2键:在参量测试和谐波分析屏中用来解锁测量数据,开始刷新;
F3键:在结果查询屏中用来删除全部记录内容;
F5键:做为打印功能键用来进行数据打印。
ZSPT-3000W无线二次压降及负荷测试仪技术指标
1、使用环境
(1)环境温度:-10℃~ 40℃
(2)相对湿度: ≤80%
2、测量精度
本仪器的测量精度为1级。
比差:Δf =±(1%×f±0.01)(%)
角差:Δδ=±(1%×δ±1)(分)
电导:G=± (1%×G±0.01) mS
电纳:δ=± (1%×δ±0.01)mS
负荷:S=± (1%×S±0.1)VA
电阻:R=± (1%×R±0.1)Ω
电抗:X=± (1%×X±0.1)Ω
3、充电电源:交流176V~264V,频率45-55Hz
4、仪器的测量范围和分辨率
测试项目 范围 最小分辨率
比差值(%) 0.001~10.000 0.001
角差值(ˊ) 0.01~±600.00 0.01
误差值(%) 0.001~10.000 0.001
修约(%) 0.001~10.000 0.001
5、基本误差
比差:±(1%比差读数±0.01)%
角差:±(1%角差读数±1)分
电导:±(1%电导读数+未位1个字)mS
电纳:±(1%电纳读数+未位1个字)mS
6、绝缘:⑴、电压、电流输入端对机壳的绝缘电阻≥100M?。
⑵、工作电源输入端对外壳之间承受工频2KV(有效值),历时1分钟实验。
7、电池工作时间:充满后工作时间大于6小时。
8、体积:
主机:32cm×24cm×13cm
分机:32cm×24cm×13cm
9、重量:
主机:2.5Kg
分机:2Kg
CT伏安特性概念
CT伏安特性,是指在电流互感器一次侧开路的情况下,电流互感器二次侧励磁电流与电流互感器二次侧所加电压的关系曲线(电压为纵座标,电流为横座标),其实际上就是铁芯的磁化曲线。
2、CT伏安特性试验目的
(1)检查新投产互感器的铁芯质量,留下CT的原始实验数据。
(2) 运行CT停运检验维护时通过鉴别CT伏安特性的饱和程度即电压拐点位置,判断运行一定时期后互感器的绕组有无匝间短路等缺陷,以便及时发现设备缺陷,确保设备安全运行。
(3)以CT伏安特性为依据作CT10%误差曲线,对CT精度进行校验。
3、CT伏安特性试验
测得的伏安特性曲线与伏安特性曲线或最近的测量伏安特性曲线比较,拐点位置电压不应有显著降低。若有显著降低,应检查二次绕组是否存在匝间短路。施加于电流互感器二次接线端子上的额定频率的电压,若其均方根值(有效值)增加10%,励磁电流便增加50%,则此电压方均根值称为拐点位置电压。
其理论依据:拐点位置的CT铁芯进入饱和状态,此时励磁电流几乎全部损耗在铁芯发热上,由于CT直流电阻R2与CT二次绕组匝数有关,当CT二次绕组匝间短路时,造成直流电阻R降低,在CT伏安特性上表现为拐点位置电压U有明显的下降(在CT铁芯饱和电流不变的情况下,拐点位置的电压U0’=I饱和×R2),据此判断CT二次绕组异常。
它以大屏幕真彩色图形式液晶作为显示窗口,图形式菜单操作并配有汉字提示,集多参量于一屏的显示界面,人机对话界面友好,使用简便、快捷,是各级电力用户的首选产品。
无线二次压降及负荷测试仪:它以大屏幕真彩色图形式液晶作为显示窗口,图形式菜单操作并配有汉字提示,集多参量于一屏的显示界面,人机对话界面友好,使用简便、快捷,是各级电力用户的首选产品。
中试控股无线二次压降及负荷测试仪能自动检测并存储在各种接线方式下由测试导线等引起的测量误差数据,并在以后的测试中自动修正。

中试控股践行“精细制造,深耕技术”产出无线二次压降及负荷测试仪优质产品能够在市场中赢得用户信赖,树立中试控股新形象打下了坚实的根底。

上一篇:互感器二次负荷综合仪
下一篇:互感器负荷压降综合测试系统
快速跳转