首页 > 新闻中心 > 高压技术<
中试控股技术研究院鲁工为您讲解:电力变压器(绕组)材质鉴定仪
ZSCZ-8900变压器材质分析仪
可无源、准确测量各种配电变压器的容量
全汉字菜单及图形操作提示实现友好的人机对话,触摸按键使操作更简便,可适应冬夏各季。
变压器材质分析仪:多功能测量仪器,相当于往常四种测试仪器:即有源变压器容量测试仪+变压器特性参数测试仪+变压器直流电阻测试仪+变压器材质分析仪。它可对多种变压器的材质、容量、型式、空载电流、空载损耗、负载损耗、阻抗电压、直流电阻等一系列工频参数进行精密的测量。
ZSCZ-8900变压器材质分析仪主菜单变压器试验术语与定义
ZSCZ-8900变压器材质分析仪可现场测量多种配变、电变变压器容量,无需另配电源,检测更方便、更快捷
ZSCZ-8900变压器材质分析仪变压器特性测试时,电压、电流量程均可以非常灵活、简便的进行扩展,只需简单的通过外接电压互感器、电流互感器即可,大大加宽了仪器的测试范围
ZSCZ-8900变压器材质分析仪直阻测试提供6档输出电流选择,最大可以输出10A电流。
本产品具有体积小、重量轻、测量准确度高、稳定性好、操作简单等诸多优点。完全可以取代以往利用多表法测量变压器损耗和容量的方法,接线更简单,测试、记录更方便,使您的工作效率得到了大幅度的提升。
本仪器所遵循的国家相关标准有:
《GB 1094.1-2013 电力变压器 第1部分:总则》
《GB 1094.5-2008 电力变压器 第5部分:承受短路的能力》
《GB/T6451-2008 三相油浸式电力变压器技术参数和要求》
《JBT 10318-2002 油浸式非晶合金铁心配电变压器 技术参数和要求》
《GB/T 10228-2008 干式电力变压器技术参数和要求》
《GBT 22072-2008 干式非晶合金铁心配电变压器技术参数和要求》
《JB/T 3837-2010变压器类产品型号编制方法》
由于变压器材质测试、容量测试以及特性试验等都是比较专业的试验,在试验测试中,相关设置内容和测试结果项目比较多。而且由于历史遗留原因,同一测试内容全国各地叫法不一,为了您能更方便对变压器容量测试和特性测试有一个全面的了解,特将一些会用到的变压器试验术语和定义列在下面。为了保证权威性,一下内容均摘录自《GB 1094.1-2013》等国家标准。
1、分接
在带分接绕组的变压器中,该绕组的每一个分接连接均表示该分接的绕组有一个确定的有效匝数,也表示该分接绕组与任何其他绕组不变的绕组间有一确定的匝数比。
2、主分接
与额定参数相对应的分接。特殊说明,空负载损耗以及空载电流等参数均表示的时被测变压器处于主分接时的数据(但另指定其他分接时除外)。
3、有载分接开关
适合于在变压器励磁或负载下进行操作的用来改变变压器绕组分接连接位置的一种装置。
4、无励磁分接开关
适合于只在变压器无励磁(与系统隔离)时进行操作的用来改变变压器绕组分接连接位置的一种装置
5、空载损耗(俗称:铁损、铁芯损耗)
当额定频率下的额定电压(分接电压)施加到一个绕组的端子上,其他绕组开路时吸取的有功功率。
6、空载电流
当额定频率下的额定电压(分接电压)施加到一个绕组的端子上,其他绕组开路时流经该绕组线路端子的电流方均根值。
注1:对于三相变压器,是流经三相端子电流的算数平均值。
注2:通常用占该绕组额定电流的百分数来表示。对于多绕组变压器,是以具有最大额定容量的那个绕组为基准的。
7、负载损耗(又称:短路损耗;俗称:铜损)
在一对绕组中,当额定电流流经一个绕组的线路端子,且另一绕组短路时在额定频率及参考温度下所吸取的有功功率。此时,其他绕组(如果有)应开路。
注1:对于双绕组变压器,只有一对绕组组合和一个负载损耗值。
对于多绕组变压器,具有与多对绕组组合相对应的多个负载损耗值。整台变压器的总负载损耗值与某一指定的绕组负载组合相对应。
注2:当绕组组合中两个绕组的额定容量不同时,其负载损耗以额定容量小的那个绕组中的额定电流为基准,而且应指出参考容量。
8、总损耗
空载损耗与负载损耗之和。
9、短路阻抗(也称:阻抗电压)
通常情况下,短路阻抗为一对绕组的短路阻抗
在额定频率及参考温度下,一对绕组中某一绕组端子之间的等效串联阻抗Z=R+jX(Ω)。确定此值时,另一绕组的端子短路,而其他绕组(如果有)开路。对于三相变压器,表示为每相的阻抗(等值星形联结)。
注1:对于带分接绕组的变压器,短路阻抗是指指定分接的。如无另行规定,则是指主分接的。
注2:此参数可用无量纲的相对值来表示,即表示为该对绕组中同一绕组的参考阻抗Zref的分数值z。用百分数表示:
式中:
公式对三相和单相变压器都适用。
U——Z和Zref所属绕组的电压(额定电压或分接电压);
Sr——额定容量基准值。
此相对值也等于短路试验中为产生相应额定电流(或分接电流)时所施加的电压与额定电压(或分接电压)之比。此电压称为该对绕组的短路电压。通常用百分数表示。
以上各项均设定完毕,并正确接线后(参照后面详细说明),单击“确定”键既可进行容量测试。
ZSCZ-8900变压器材质分析仪技术参数
1、内置电源输出范围
电压:0~10V
电流:0~10A
2、特性通道测试量程及精度
电压量程:AC 750V。精度,±0.2%(F.S)±1个字
电流量程:AC 100A。精度,±0.2%(F.S)±1个字
3、直阻测试量程
0.001Ω-0.1Ω (10A)
0.03Ω-1Ω (5A)
0.06Ω-5Ω (1A)
0.1Ω-50Ω (200mA)
0.3Ω-200Ω (40mA)
100Ω-100kΩ (<5mA)
4、直阻测试准确度
0.2%±2μΩ
5、分辨率
0.1μΩ
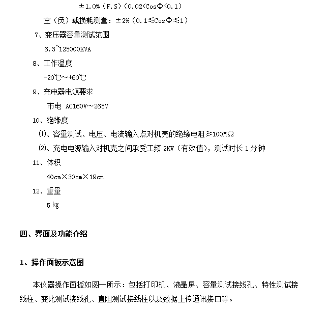
6、功率及其他指标测量精度
功率: ±0.5%(F.S)(CosΦ>0.1),
±1.0%(F.S)(0.02<CosΦ<0.1)
空(负)载损耗测量:±2%(0.1≤CosΦ≤1)
7、变压器容量测试范围
6.3~125000KVA
8、工作温度
-20℃~+60℃
9、充电器电源要求
市电 AC160V~265V
10、绝缘度
⑴、容量测试、电压、电流输入点对机壳的绝缘电阻≥100MΩ
⑵、充电电源输入对机壳之间承受工频2KV(有效值),测试时长1分钟
11、体积
40cm×30cm×19cm
12、重量
5㎏


(1)变电站高压电磁场的干扰。收于该系统的扫频电压发生器仅输出5V左右的正弦波,容易受到高压电磁场的干扰,如:本局所属500kV变压站#2主变低压侧的35kV电抗器开关,造成相间短路,主变B相有载开关瓦斯的动作,跳开三侧开关。我们在现场作绕组变形测试时,发现其频率响应特性曲线极不稳定,并且三相频率响应特性曲线极不一致,为了防止误判,我们进行了多台次的测试,发现其特性曲线虽不稳定,但有规律性,并且三相之间的规律是一致。我们判断是受到了电磁场的干扰,(在排除了受干扰的特性曲线后,三相频响曲线较为一致)在结合了其它电气试验,油化验的结果认为该次短路冲击对主变的绕组没有造成损害;在测试一台220kV变压器时,也观察到在某些频率段受到干扰而产生尖峰,甚至在110kV场地也有这种现象,因此在判断波形是要注意排除:
(2)要注意绕组的直流电阻或测试线与绕组之间的接触电阻对测试结果的影响:在以上提及的变压器绕组分布参数等值网络图中,是忽略绕组的电阻的,但实际上,绕组的电阻变化,不但对频率响应特性曲线的幅值产生影响,而且还会影响谐振峰点出现的频率,容易产生误判。我们在对一台220KV变压器作绕组测试时,造成与原始曲线相差较大,经多次试验,才发现是测试线与绕组之间的接触不良。因此,在作判断时,除了要检查试验接线,还要结合变压器的直流电阻作判断,看是否由于绕组的内部接触不良,造成对测试的影响。
下面介绍一下变压器绕组变形的测试实例:某站#1主变,型号SFZ7-40000/110由于误操作,10kV母线相间短路,短路电流约8kA。但由于#2主变开关需处理,无法投运,因此只能将#1主变迅速恢复运行。事后,取主变本体油样作检查,未发现有异常情况。#2主变开关经处理投运后,将#1主变停下,作常规电气试验,吸收比、介损值、绕组直流电阻等项目和以往数据比较,均无异常。按以往的做法,已可认为该次短路冲击对#1主变没有造成损害,可以继续投运。但接着进行绕组变形的测试,发现低压侧面绕bc线圈与ab、ca两相线圈的频响特性曲线有相当的差异,经多次测试,均为同一结果(由于该台变压器没有原始数据,只能作三相比较)。为了稳妥起见,我们将#2主变停下,作绕组变形测试(该主变为#1主0变同型号,同期出厂,同时投运,但没有遭受该次短路的冲击),其特性曲线三相间较为一致。据此,我们判断#1主变的低压绕组线圈发生变形,根据频率响曲线应判断为:低压c相单独变形或a、b两相同时变形。决定该主变返厂吊罩检查。吊芯后,发现低压绕组a、b相线圈出现鼓包,并伴随有线圈的扭曲现象。通过绕组变形的测试,可以将变压器隐藏的、但常规预防性试验很难检出的绕组变形故障发现,及时进行处理,避免损坏变压器的事故发生。
推广和开展绕组变形测试,可避免不必要的吊芯检查。如某局一台220KV变压器11OkV侧开关,相间短路,变压器遭受出口短路,电气试验及油化验无发现异常情况,由于该厂家多台同型号变压器曾发生过近区短路后,变压器绕组变形较严重的情况,因此对该变压器在遭受这次冲击后绕组的情况比较怀疑,在作了绕组变形测试后,我们发现该台变压器三侧绕组三频率响应特性曲线一致性较好,并与该型号的其它变压器相比较,亦无异常的情况,判断其变压器绕组没有变形。并结合电气试验和油化验的结果,认为该变压器可以继续投运。从而避免了盲目的吊芯检查,节省了大量人力、物力。从以上的事例可见,绕组变形的测试,作为一种必要的监督手段,可以保障变压器的安全运行。
上一篇:配电变压器(绕组)材质鉴定仪
下一篇:干式变压器(绕组)材质鉴定仪
快速跳转