首页 > 新闻中心 > 高压技术<
中试控股技术研究院鲁工为您讲解:电缆低频高压发生器(1公里)
ZSVLF-30KV超低频高压发生器
采用微机控制,升压、降压、测量、保护完全自动化、全电子化
输出频率: 0.1Hz、0.05Hz、0.02Hz
参考标准: DL/T849.4-2004
超低频高压发生器:ZSVLF-30KV30KV超低频交流耐压试验装置是根据国家新行业试验标准而设计的试验设备,其安全可靠、功能强大、使用方便、维护简单。主要用于对各种电器产品、电气元件、绝缘材料、仪器仪表、办公设备等进行规定电压下的绝缘强度试验,以考核产品的绝缘水平
发现被试品的绝缘缺陷,衡量过电压的能力,是电力运行相关部门、电工电器制造企业、冶金、煤矿、电气化铁路相关部门、科研单位及高等院校等需要耐压试验设备的首选产品。
中试控股始于1986年 ▪ 30多年专业制造 ▪ 国家电网.南方电网.内蒙电网.入围合格供应商
ZSVLF-30KV超低频高压发生器运输
本产品运输时必须进行包装,包装箱可用纸箱或木箱,包装箱内应垫有泡沫防震层。包
装好的产品,应能经公路、铁路、航空运输。运输过程中不得置于露天车箱。仓库应注意防
雨、防尘、防机械损伤。
(2) 储存
仪器平时不用时,应储存在环境湿度在-20℃~+60℃,相对湿度不超过 85%,通风,无
腐蚀性气体的室内。存储时不应紧靠地面和墙壁。
(3) 防潮
在气候潮湿的地区或潮湿的季节,本仪器如长期不用,要求每月开机通电一次(约二
小时),以使潮气散发,保护元器件。
(4) 防曝晒
仪器在室外使用时,尽可能避免或减少阳光的直接曝晒。仪器在室外使用时,尽可能避
免或减少阳光的直接曝晒。
十二.质量保证
(1) 本仪器严格按照国家标准和企业标准制造,每一台仪器都经过严格的出厂检验。
(2) 本仪器享有一年的保修期,在此期间由于制造厂的原因而使质量低于特性要求,本
公司将免费予以保修。
(3) 在仪器使用寿命内,本公司将终身提供仪器的维护、使用培训、软件升级等相关服
务。
(4) 如果在使用中发现问题,请及时与本公司联系,我们将在 24 小时(省内)或 48
时(省外)为您服务解决问题。
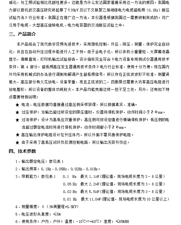
超低频绝缘耐压试验实际上是工频耐压试验的一种替代方法。我们知道,在对大型发电机、电缆等试品进行工频耐压试验时,由于它们的绝缘层呈现较大的电容量,所以需要很大容量的试验变压器或谐振变压器。这样一些巨大的设备,不但笨重,而且使用十分不便。为了解决这一矛盾,电力部门采用了降低试验频率,从而降低了试验电源的容量。从国内外多年的理论和实践证明,用0.1Hz超低频耐压试验替代工频耐压试验,不但能有同样的等效性,而且设备的体积大为缩小,重量大为减轻 ,理论上容量约为工频的五百分之一。试验程序大大地减化,与工频试验相比优越性更多。这就是为什么发达国家普遍采用这一方法的原因。我国电力部以委托武汉高压研究所起草了《35kV及以下交联聚乙烯绝缘电力电缆超低频(0.1Hz)耐压试验方法》行业标准。本仪器是根据我国这一需要研制而成的。可广泛用于电缆、大型高压旋转电机、电力电容器的交流耐压试验之中。
超低频高压发生器是进行超低频交流耐压试验的高压测试装置,本装置适用于电力部门和工矿企业在现场对聚乙烯、交联聚乙烯塑料电缆及其他高压电气设备进行绝缘耐压试验。本装置相对于直流耐压试验具有较小的破坏性且与交流工频耐压具有等效性。
一、用本仪器做电缆和发电机耐压试验前,应该先用兆欧表进行测试,兆欧表测试没有问题
后,才能使用本仪器。
二、开机前一定用放电棒将试品充分放电(放电棒使用方法为:先用限流放电端放电,再用接
地端放电)。配两个升压器的超低频接线方法:当单独使用升压器I时(试验电压≤
30KV),仪器控制输出I务必接到升压器I,控制输出II不连接。当升压器I与升压器II
串联使用时(试验电压≤80KV),仪器控制输出I务必接到升压器I,控制输出II务必接
到升压器II,绝对不能接反!否则会损坏仪器或者试品。
三、开机升压后,如需要中断请不要关闭电源开关,请务必使用停机键,用放电棒将试品充分
放电后再关闭电源。否则一定会损坏仪器!!!
四、请务必严格按照屏幕提示操作,试验时请将高压线接头旋紧、接触好。
五、由于升压器内绝缘油已装满,升压后可能有少量油溢出,是正常现象,不影响使用。
六、10KV电缆试验时,应单相试验,电压设定为18KV,频率设定为0.1Hz(推荐使用)、
0.05Hz(推荐使用)、0.02Hz(升压过程较慢)、0.01Hz(升压过程很慢,10~40分钟,适合10公里以上电缆),说明书上所说的带载能力是理论值,现场时10KV电缆长度可达到3-20公里。
七、35KV电缆试验时,应单相试验,电压设定为60KV(常规要求)-78KV(按规程需要),频率设
定为0.1Hz(推荐使用)、0.05Hz(推荐使用)、0.02Hz(升压过程较慢)、0.01Hz(升压过程很慢,10~40分钟,适合10公里以上电缆),说明书上所说的带载能力是理论值,现场时35KV电缆长度可达到3-15公里。
八、如电缆长度较短(小于300米),试品电容小于0.05μF时不能正常升压,此时请并联高压
电容。
九、请将高压线尼龙端子按上面的编号旋到相应的尼龙座上,要保证高压线接触良好, 接触不
好,会引起放电,烧坏高压端。尼龙端子旋紧时, 要注意力度,过度旋紧可能会损坏尼龙
端子。
十、如果是配两个升压器的超低频:当试验电压≤30KV时,可将升压器号设定为I,此时只需
I号升压器升压,II号升压器不连接,也可将升压器号设定为I+II,此时I号升压器和
II号升压器串联使用;当试验电压>30KV时,必须将I号升压器和II号升压器串联使
用,连接方法见说明书内操作说明。当输出电压≥70KV时,请将高压电缆悬空!
十一、控制输出线接升压器端的航空插头需要往下压再旋转,才能拔出!
十二、建议使用220V(110V)交流电源。若一定要使用发电机供电,由于0.1Hz超低频是根据电源输入频率来调制的,对发电机输出频率有较高的要求,要求是:频率50Hz±0.1HZ(60Hz±0.1HZ),电压220V±5%(110V±5%),功率大于8KW,特别要求发电机输出频率稳定(普通发电机必须要接入10KVA(I)、20KVA(I+II)的变频电源或使用数码变频发电机),否则一定会严重损坏仪器,不能正常升压!!!
十三、当开机时电源灯不亮或屏幕无显示,可能是保险管烧了,换1只保险管就好,我们配有
10只保险管备用。
十四、如果需要长期工作(连续工作时间超过20分钟),使用前请将注油孔打开,试验完毕
后,扭紧注油孔。
1、输出额定电压:参见表1
2、输出频率:0.1Hz、0.05Hz、0.02Hz。
3、带载能力:参见表1
0.1 Hz 特大1.1µF(
0.05 Hz 特大2.2µF
0.02 Hz 特大大5.5µF
4、测量精度:±(3%满量程+0.5KV)
5、电压波形失真度:≤5%
6、使用条件:户内、户外;温度:-10℃∽+40℃;湿度:≤85%RH
7、电源:交流50 Hz,220V ±5%
8、电源保险管:参见表1
ZSVLF-30KV超低频高压发生器现在国内外均采用机械式的办法进行调制和解调产生超低频信号,所以存在正弦波波形不标准,测量误差大,高压部分有火花放电,设备笨重,而且正弦波的二,四象限还需要大功率高压电阻进行放电整形,所以设备的整体功耗较大。本产品均能克服这样一些不足之处。
ZSVLF-30KV超低频高压发生器行业内对超低频高压发生器有不少约定俗成的别名,如:超低频耐压试验仪,超低频耐压试验装置。叫法虽不同,但其实都是超低频高压发生器,或以超低频高压发生器为核心设备,搭配其他组件,进行高压耐压试验。

ZSVLF-30KV超低频高压发生器ZSVLF-30KV 40KV 50KV 60KV 80KV / 0.1Hz 超低频高压发生器适用于:交联聚乙烯绝缘电力电缆的耐压试验 / 水力发电机和大型发电机的耐压试验。
测量方法可分为传统的测量法和新型快速测试仪测量法两种。
1.传统的测量法
传统的测量法有通常使用的电桥法和电压降法。尤以电桥法居多。测量时应注意在拉合电源开关时,中试控股由于变压器绕组的电感作用会产生感应高电压,须防止电人。除测绕组电阻外,还应测量分接头位置的绕组电阻。测量时应将分接开关反复切换几次,防止油膜等污物的影响。
2.新型快速测试仪测量法
对于大型变压器,其电感非常大,因此用电桥法测量时,需花费很多时间,为此为了缩短测量时间可采用新型直流电阻测试仪,如武汉研创高科生产的YZC-X变压器直流电阻测试仪等。
二、实例说明
1、实例1-1 接开关接触不良
某厂一台变压器,容量31.5MVA,66kV;在预试中发现高压侧(分接开关位置Ⅰ处)直流电阻不合格。ROA=0.1046Ω,ROB=0.1056Ω,ROC=0.1270Ω,对1.6MVA以上变压器,要求各相绕组电阻相互间的差别不应大于三相平均值的2%,现计算为:
R平均=(0.1046+0.1056+0.1270)/3=0.1121Ω
△R%=(0.1270-0.01046)/0.1121=19.9%(>2%)
2、实例1-2 连接螺丝松动
某电厂一台变压器31.5MVA,66kV。在预试中测量高压侧直流电阻(在分接开关位置Ⅱ)不合格。ROA=0.5875Ω,ROB=0.6007Ω,ROC=0.5840Ω,不平衡系数△R%=2.8%,不合格,经反复倒磨分接头也不起作用,然后将B相的猫爪及铜帽拆下,检查发现,铜帽螺丝未拧到位,松动;且猫爪与导电杆接触不良,内面不光洁,有油漆渗入。经过重新安装后,再测直流电阻,ROA=0.5717Ω,ROB=0.5663Ω,ROC=0.5664Ω,互差△R%=0.95%,合格。
3、实例1-3 套管引线故障
某电厂一台厂用变压器,ST1-560/3型,560kVA,3kV/380V。中试控股在预试中测直流电阻,发现低压侧直流电阻不合格。其中ROA=0.001682Ω,ROB=0.001642Ω,ROC=0.003763Ω,互差△R%=129%。在吊芯后,不带套管,直接测量各相绕组的电阻值,ROA=0.001557Ω,ROB=0.001549Ω,ROC=0.001576Ω,△R%=1.7%<2%合格。于是可判定为套管引线有故降,经检查发现,其接线柱和接线板的螺丝接触处接触不良,严重过热,螺纹已被烧平,斑痕较大,已无法使用。经重新加工新接线柱和新接线板(猫爪子)后,测试结果为:ROA=0.001658Ω,ROB=0.001612Ω,ROC=0.001650Ω,△R%=2.85%<4%,合格。
由表1-2可见在各分接位置△R%均小于2%,合格。但由色谱试验得知有异常。吊罩检查,A相绕阻的三根并绕导线有一根完全虚焊,另一根焊透了一半。可见如果仅看△R%不能发现问题,但从A相的直流电阻值看,在每一个分接开关位置上(从Ⅰ~Ⅱ)都比B、C相大,如果不是仔细研究是发现不了的,比较可靠的,还是色谱分析方法较灵敏。所以说这两种试验应结合起来综合分析。
5、实例1-5 和过去数据比较不应有明显变化
某电厂一台厂用变压器,容量5600kVA,电压11kV/3.3kV。中试控股在某年预试中测量低压侧线间直流电阻的△R%为1.4%,(按《预规》对于1.6MVA及以下的变压器,其线间差别一般不大于三相平蚜值的2%)应该是合格的,但与上一年测量值(上一年测量值为0.21%)比较,增长了近7倍左右,增长太快。为了慎重起见,将猫爪子拆掉检查,发现接触有问题,处理后再测量时△R%=0.7%。可见,将测量数据和历年比较是一个十分重要的步骤,不但要看百分比,还要看发展趋势。
变压器绕组直流电阻不平衡因素及处理对策
1. 引言
变压器绕组直流电阻测量根据《电力变压器第一部分总则》(GB/T 1094.1-2013)规定属于变压器例行试验,是一项重要的试验项目,试验结果将对变压器的性能起到决定性作用 [1] 。每台变压器制造过程中和出厂试验都要进行直流电阻测量,主要是检测变压器绕组导线连接处的焊接或机械连接是否良好,有无焊接或连接不良现象;引线与套管、引线与分接开关的连接是否良好,引线与引线的焊接和机械连接是否良好;导线规格,电阻率是否符合要求;各绕组的直流电阻不平衡率是否满足相关要求;现场测量绕组的直流电阻可以检查变压器运输时有无故障,在运行过程中测量直流电阻可以检查变压器绕组、引线、分接开关等带电组件是否正常等 [2] 。本文中试控股通过一台变压器进灶时高压ABC三相直流电阻值异常现象的测试和分析,剖析了影响变压器直流电阻测试各种因素,提高了测试直流电阻值出现异常后综合分析判断能力。
2. 问题描述
某变压器公司一台SFZ11-63000/110变压器产品器身进灶试验时,高压绕组直流电阻不平衡率出现异常,各分接测试后电阻值计算的不平衡率达到1.5%以上(国标相电阻不平衡率 < 2%),一般产品绕组直流电阻不平衡率都小于1%,虽然未超出标准,但出现如此大的差异,需要进行认真分析,找出原因,确定不是制作缺陷或组件缺陷导致该差异,才能保证产品质量,正常出厂。
下一篇:电缆超低频高压发生器(1公里)
快速跳转