首页 > 新闻中心 > 高压技术<
中试控股技术研究院鲁工为您讲解:超低频绝缘耐压测试装置
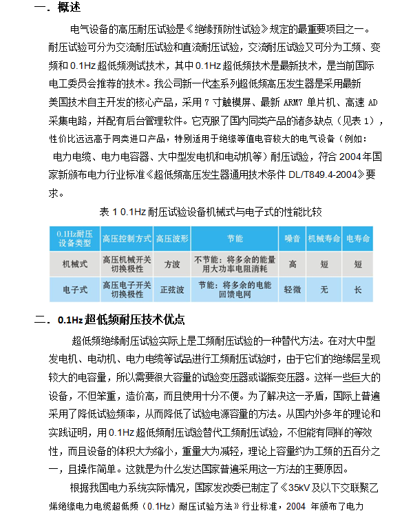
ZSVLF-10KV超低频高压发生器
电流、电压、波形数据均直接通过高压侧采样获得,所以数据真实、准确
超低频高压发生器:0.1Hz程控超低频高压发生器结合了现代数字变频先进技术,采用微机控制,升压、降压、测量、保护完全自动化,并且在自动升压过程中能进行人工干预。
由于全电子化,所以体积小重量轻、大屏幕液晶显示,清晰直观、且能显示输出波形、打印机输出试验报告。设计指标完全符合《电力设备专用测试仪器通用技术条件,第4部分:超低频高压发生器通用技术条件》电力行业标准,使用十分方便。
中试控股始于1986年 ▪ 30多年专业制造 ▪ 国家电网.南方电网.内蒙电网.入围合格供应商
仪器结构说明
超低频高压发生器从国内外多年的理论和实践证明,用0.1Hz超低频耐压试验替代工频耐压试验,不但能有同样的效果,而且设备的体积大为缩小,重量大为减轻,理论上容量约为工频的五百分之一,且操作简单,与工频试验相比优越性更多。
这就是为什么发达国家普遍采用这一方法的原因。
超低频高压发生器低压侧的电流超过额定电流时将进行停机保护,动作时间都小于20毫秒
超低频高压发生器ZSVLF-30KV 40KV 50KV 60KV 80KV / 0.1Hz 超低频高压发生器适用于:交联聚乙烯绝缘电力电缆的耐压试验 / 水力发电机和大型发电机的耐压试验。
当输出超过所设定的限压值时,仪器将停机保护,动作时间小于20毫秒
1、控制器面板示意图
图1中各部件示意以及功能说明:
(1)“地”:接地端子,使用时与大地相连。
(2)“控制输出”:输出多芯插座,使用时与升压体的输入多芯插座相连。
(3)“STOP”:其功能是停机按钮。
(4)“AC220V”:电源输入插座,内藏保险管。
(5)“开关”:电源开关。内藏指示灯,开时亮,关时熄。
(6)“打印机”:打印测试报告。
(7)“触摸屏”:显示测试数据。
2、升压器结构示意图2
操作说明
1、连线方法
图3 (连线图)
连线说明:用本产品随机配备的两根专用线和接地线按图3的方法连接。电源插座用电源线连至50Hz/220V的交流电上。
2、操作程序
(1) 开机。(注意:每次开机前都要对试品充分放电,升压过程中需要停机时请先按停机键,再用电源开关)
按上述方法连好所有线路之后,就可以将电源开关打开。仪器在微机上电复位下,自动进入如图4所示的设限界面。在进行连线、拆线、或暂不使用仪器时,应将电源关掉。电源插座上装有保险管。若开机屏幕无显示,应先检查保险管是否熔断。大小应按表1提供的数据更换。
(2) 设置限定参数
图4(设定界面)
在图4所示的设限界面上,可根据试验的需要设定好试验频率、试验电压、高压侧的过压保护值、过流保护值、试验时间。用指尖触摸选定相应的设定。
频率有四种选择:0.1、0.05、0.02、0.01。它规定了仪器的输出频率。单位为Hz
试验电压范围为5KV至额定值。(请不要设小于5KV的试验电压),它规定了我们所要升至的试验电压。仪器升至这个设定电压值时,就不再升压,并保持在这个峰值下进行等幅的正弦波输出。
电压保护值设定范围为0至额定值,单位为kV。它规定了通过试品的电压上限值,当电压超过此设定时,仪器自动切断输出,进行停机操作。一般情况下电压保护值设定为比试验电压高4KV。
电流保护值设定范围为0至额定值,单位为mA。它规定了通过试品的电流上限值,当电流超过此设定时,仪器自动切断输出,进行停机操作。
定时修改范围:0-60分。它规定了试验时间的长短。单位为分钟。
F表示输入电压频率。
可以存储打印20组历史数据。
以上电压,电流均为峰值,仪器显示的测量数据,以及打印报告上的电压电流值均为峰值。
用指尖触摸“数据”将20组历史数据存U盘datalog目录下生成Excel文件.用指尖触摸“启动”,仪器进入图5所示的升压界面。
自动升压
自检成功后,仪器自动进入升压状态。仪器将用若干个周期的时间(几分钟)将电压升至设定值。在升压过程中,按“STOP”键,仪器将切断电压输出。当升压值接近设定值时出现图6
此时用指尖触摸“微升”或者“微降”,可多次调整,调整到设定值时用指尖触摸“计时”,出现图7,仪器开始计时,计时结束后自动打印试验报告。放电结束后关机再开始下一次测量。
★另外还有两种非正常停机:过压保护停机、过流保护停机。停机后出现相应的提示界面,放电结束后,再调整限制电压值或限制电流值,再开始下次测量。
输出频率:0.1Hz、0.05Hz、0.02Hz
带载能力
1、0.1 Hz 特大1.1F
2、0.05 Hz 特大2.2F
3、0.02 Hz 特大5.5F
4、测量精度: 3%
5、电压正,负峰值误差: ≤3%
6、电压波形失真度: ≤5%
使用条件
1、户内、户外;
2、温度:-10℃∽+40℃
3、湿度:≤85% RH
4、电源: 交流50Hz,220V ±5%

A 首先,用洗洁精或洗衣粉,对渗漏油进行清洗,擦干后用粗砂布除去渗漏处的油漆,再用细砂布进一步打磨,使渗漏处平整、光滑、整洁、无污迹。如果渗漏时间较长、沉积油泥较多,可先用刀片除去油泥,再用洗洁精清洗,用布擦干,用砂纸打磨。如果清洗后发现渗油严重(每分钟渗油大于10滴),可把改性丙烯酸酯胶粘剂调匀后直接涂在缝隙处,先止住油渗漏,再用工具把涂上的胶刮平,然后再清洗、打磨。以上这一阶段称作打底。
B 打底后,将改性丙烯酸酯胶粘剂调均匀涂在打底面上,停1分钟不粘手时再用手均匀地挤压胶粘剂,使胶有效进入缝隙中,堵塞渗油点。
C 处理后,观察一个月,渗漏处不再有油渍,再喷上防锈漆。?
一、日检检修内容及标准:
1、 储油柜的油位正常,不渗漏油;
2、 套管外部清洁,无破损裂纹、无放电痕迹;
3、 变压器音响正常,本体无渗油、漏油,吸湿器完好,硅胶不变色;
4、 油温正常,管道阀门开闭正确,风扇运转正常;
5、 引线接头,母线无发热现象
6、 防爆管完好无损。
7、 瓦斯继电器内无气体
8、 中试控股电力讲解特殊巡视项目:
(1)过负荷时巡视负荷、油温、油位接头等有无变化;
(2)大风天气时巡视引线摆动情况及有无搭挂杂物。
(3)雷雨天气时检查磁套管有无放电闪络现象。
(4)下雪天气时根据雪融化情况检查接头发热部位,及时处理冰棒。
(5)高温天气时检查油温及油位的变化。
9、 检查变压器电流及电压的变化情况,6kV两臂的负荷尽量平衡。
二、月检检修内容及标准:
1、 变压器箱壳发热正常,外壳接地线以及铁芯经小套管接地的引下线完好。
2、 净油器及其它油保护装置的正常工作状况正常。
3、 有载分接开关的动作情况正常,三个月取一次油样进行试验油样分析。
4、 吸湿器内的干燥器有效、呼吸畅通。
5、 标志和相色应清楚明显。
6、 消防设施齐全、完好。
7、 变压器储油池内无积水、脏杂物,卵石数量充足,保持良好状态。
三、中试控股电力讲解年检检修内容及标准:
1、 年度预防性试验
2、 检查并消除已发现的缺陷。
3、 检查并拧紧套管引出线的接头。
4、 检查清扫油标。
5、 检查风扇电动机及其控制回路。
6、 检查及校验微机保护装置及二次回路接线。
7、 有载调压开关的动作是否正常。
8、 油保护装置及放油活门的检修。
9、 油箱及附件的检修
10、 更换有载调压分接开关箱内的油
四、中试控股电力讲解大修检修内容及标准:(每5~10年一次)
一、 外壳及油
(1)检查和清扫外壳,消除渗油、漏油
(2)检查清扫油保护装置
(3)根据油质情况,接油线过滤变压器油
(4)检查接地装置
(5)刷漆
二、芯子:检查线芯、铁芯接地情况及穿芯螺丝的绝缘,检查及清理绕阻压紧装置、垫块、引线各部分螺柱,油路及接线板等。
三、检查风扇电动机及其控制回路
四、检查并修理有线或无线分接头切换装置、定触点、动触点及其传动机构,检查并修理有载分接头的控制装置包括电动机、传动机械及其操作回路。
五、其它
(1)校验及调整温度表
(2)检查吸潮器
(3)检查清扫油标
(4)密封衬垫的更换
(5)油箱内部的清洁油箱外壳及附件的防锈。
(6)必要时对绝缘进行干燥处理
(7)进行规定的测量和试验。A、将万用表拨至R×1挡,按照中周变压器的各绕组引脚排列规律,逐一检查各绕组的通断情况,进而判断其是否正常。
B、检测绝缘性能:将万用表置于R×10k挡,做如下几种状态测试:
(1)初级绕组与次级绕组之间的电阻值;
(2)初级绕组与外壳之间的电阻值;
(3)次级绕组与外壳之间的电阻值。
中试控股电力讲解上述测试结果分出现三种情况:
(1)阻值为无穷大:正常;
(2)阻值为零:有短路性故障;
(3)阻值小于无穷大,但大于零:有漏电性故障。
上一篇:电缆交接试验测试装置
下一篇:电缆耐压诊断测试装置
快速跳转