首页 > 新闻中心 > 高压技术<
中试控股技术研究院鲁工为您讲解:超低频绝缘耐压试验装置
ZSVLF-10KV超低频高压发生器
电流、电压、波形数据均直接通过高压侧采样获得,所以数据真实、准确
超低频高压发生器:0.1Hz程控超低频高压发生器结合了现代数字变频先进技术,采用微机控制,升压、降压、测量、保护完全自动化,并且在自动升压过程中能进行人工干预。
由于全电子化,所以体积小重量轻、大屏幕液晶显示,清晰直观、且能显示输出波形、打印机输出试验报告。设计指标完全符合《电力设备专用测试仪器通用技术条件,第4部分:超低频高压发生器通用技术条件》电力行业标准,使用十分方便。
中试控股始于1986年 ▪ 30多年专业制造 ▪ 国家电网.南方电网.内蒙电网.入围合格供应商
一、超低频系列产品及选用
超低频高压发生器从国内外多年的理论和实践证明,用0.1Hz超低频耐压试验替代工频耐压试验,不但能有同样的效果,而且设备的体积大为缩小,重量大为减轻,理论上容量约为工频的五百分之一,且操作简单,与工频试验相比优越性更多。
这就是为什么发达国家普遍采用这一方法的原因。
超低频高压发生器低压侧的电流超过额定电流时将进行停机保护,动作时间都小于20毫秒
超低频高压发生器ZSVLF-30KV 40KV 50KV 60KV 80KV / 0.1Hz 超低频高压发生器适用于:交联聚乙烯绝缘电力电缆的耐压试验 / 水力发电机和大型发电机的耐压试验。
当输出超过所设定的限压值时,仪器将停机保护,动作时间小于20毫秒
1、80KV超低频 表1
型号 额定电压 带载能力 电源保险管 重量 用途
ZSVLF-80KV 50kV
(峰值) 0.1Hz,≤1.1μF 25A 控制器:6kg
升压体I:30kg
升压体II:50kg 用于相应电压的电缆、发电机
0.05Hz,≤2.2μF
0.02Hz,≤5.5μF
0.01Hz,≤11.0μF
2、根据被试对象选择适当规格的产品。
使用时,试品电容量不得超过仪器的额定容量。试品电容量过小,会影响输出波形。若小于0.05μF,仪器将不能正常输出。可并联0.05 μF的电容辅助输出。下面是一些设备的电容量,供用户参考。
3、试品电流的估算方法:
计算公式: I=2πfCU
二、超低频绝缘耐压试验原理
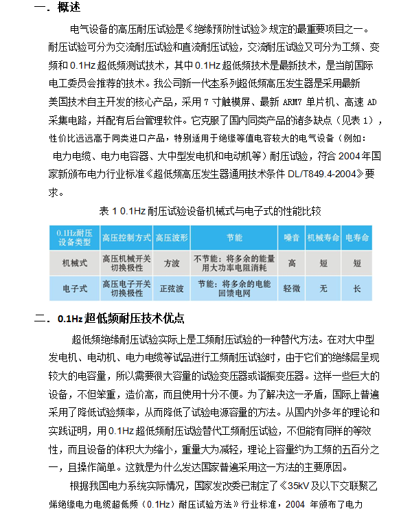
超低频绝缘耐压试验实际上是工频耐压试验的一种替代方法。我们知道,在对大型发电机、电缆等试品进行工频耐压试验时,由于它们的绝缘层呈现较大的电容量,所以需要很大容量的试验变压器或谐振变压器。这样一些巨大的设备,不但笨重,而且使用十分不便。为了解决这一矛盾,电力部门采用了降低试验频率,从而降低了试验电源的容量。从国内外多年的理论和实践证明,用0.1Hz超低频耐压试验替代工频耐压试验,不但能有同样的等效性,而且设备的体积大为缩小,重量大为减轻 ,理论上容量约为工频的五百分之一。试验程序大大地减化,与工频试验相比优越性更多。这就是为什么发达国家普遍采用这一方法的原因。我国电力部以委托武汉高压研究所起草了《35kV及以下交联聚乙烯绝缘电力电缆超低频(0.1Hz)耐压试验方法》行业标准。我国正在推广这一方法,本仪器是根据我国这一需要研制而成的。可广泛用于电缆、大型高压旋转电机、电力电容器的交流耐压试验之中。
三、产品简介
本产品结合了现代数字变频先进技术,采用微机控制,升压、降压、测量、保护完全自动化,并且在自动升压过程中能进行人工干预。由于全电子化,所以体积小重量轻、大屏幕液晶显示,清晰直观、打印机输出试验报告。设计指标完全符合《电力设备专用测试仪器通用技术条件,第4部分:超低频高压发生器通用技术条件》电力行业标准,使用十分方便。现在国内外均采用机械式的办法进行调制和解调产生超低频信号,所以存在正弦波波形不标准,测量误差大,高压部分有火花放电,设备笨重,而且正弦波的二,四象限还需要大功率高压电阻进行放电整形,所以设备的整体功耗较大。本产品均能克服这样一些不足之处,另外,还有如下特点需要特别说明:
电流、电压数据均直接通过高压侧采样获得,所以数据真实、准确。
过压保护:当输出超过所设定的限压值时,仪器将停机保护,动作时间小于20ms。
过流保护:设计为高低压双重保护,高压侧可按设定值进行精确停机保护;低压侧的电流超过额定电流时将进行停机保护,动作时间都小于20ms。
高压输出保护电阻设计在升压体内,所以外面不需另接保护电阻。
由于采用了高低压闭环负反馈控制电路,所以输出无容升效应。
四、技术参数
1、输出额定电压:参见表1
2、输出频率:0.1Hz、0.05Hz、0.02Hz、0.01Hz。
3、带载能力:参见表1 0.1 Hz 最大1.1μF(理论值,现场电缆长度为3 - 8公里)
0.05 Hz 最大2.2μF(理论值,现场电缆长度为3 - 8公里)
0.02 Hz 最大5.5μF(理论值,现场电缆长度为3 - 8公里)
0.01 Hz 最大11.0μF(理论值,现场电缆长度为10公里以上)
4、测量精度:±(3%满量程+0.5KV)
5、电压波形失真度:≤5%
6、使用条件:户内、户外;温度:-10℃∽+40℃;湿度:≤85%RH
7、电源:交流50 Hz,220V ±5%
8、电源保险管:参见表1


超低频接合了现代数字变频先进技术,采用微机控制,升压、降压、测量、保护完全自动化。由于全电子化,所以体积小重量轻、大屏幕液晶显示,清晰直观、且能显示输出波形、打印试验报告。
设计指标完全符合《电力设备专用测试仪器通用技术条件,第4部分:超低频高压发生器通用技术条件》电力行业标准,使用十分方便。
现在国内外均采用机械式的办法进行调制和解调产生超低频信号,所以存在正弦波波形不标准,测量误差大,高压部分有火花放电,设备笨重,而且正弦波的二,四象限还需要大功率高压电阻进行放电整形,所以设备的整体功耗较大。本产品均能克服这样一些不足之处,并具有如下特点:
1、额定电压小于或等于50kV的超低频采用单联结构(一台升压器);大于50kV的超低频采用串联结构(两台升压器串联),使整体重量大大减轻,带载能力增强,而且两台升压器可单独作低电压等级的超低频使用。
2、电流、电压、波形数据均直接从高压侧采样获得,所以数据准确。
3、具有过压保护功能,当输出超过所设定的限压值时,仪器将停机保护,动作时间小于20ms。
4、具有过流保护功能:设计为高低压双重保护,高压侧可按设定值进行精确停机保护;低压侧的电流超过额定电流时将进行停机保护,动作时间都小于20ms。
5、高压输出保护电阻设计在升压体内,所以外面不需另接保护电阻。
6、由于采用了高低压闭环负反馈控制电路,所以输出无容升效应。
这个是超低频的原理和介绍,希望对你有帮助!
电缆串联谐振和电缆交流耐压试验方法包括电缆试验超低频法、电缆试验振荡电压法、电缆试验谐振耐压法、电缆试验和电感式谐振压力电阻法、电缆试验串联谐振法、电缆试验平行共振法和六种方法。本中详细介绍了电缆交流耐压试验的三种方法,仅供参考!
中试控股变频串联谐振主要工作原理是什么
一、超低频法
常用的是0.1Hz耐压试验。由于电缆容量大,测试变压器的容量大,需要进行工频测试,而且需要在现场提供相当大的测试电源,为电缆提供无功功率,这种方法不适合现场使用。因此,采用超低频作为测试电源,可以大大提高测试变压器的容量。理论容量为0.1hz时功率频率的1/500,易于现场实现。但该方法对交联聚乙烯(xlpe)等挤塑绝缘电缆的主绝缘和副绝缘缺陷的检测并不有效。目前,该方法已应用于中低压电缆的测试。
二、振荡电压法
DC充电线,电感器放电电压的电阻,以达到一定的间隙,以获得一个阻尼振荡电压,主绝缘电缆和附件的缺陷检查。这种方法比直流电压测试更有效,但仍存在一些问题,所述振荡电压衰减之一存在时,其难以满足长电缆的需要,这两个电压电缆有较大损伤的更高的频率。
上一篇:电缆交接试验试验装置
下一篇:电缆耐压诊断试验装置
快速跳转