首页 > 新闻中心 > 高压技术<
中试控股技术研究院鲁工为您讲解:40000kVA变压器短路电压阻抗试验仪
ZSCT-3900 变压器短路阻抗测试仪(三相)
零序阻抗的测量适用于高压侧星形接线带中性点的变压器
ZSCT-3900 变压器短路阻抗测试仪低电压短路阻抗试验是鉴定运行中变压器受到短路电流的冲击,或变压器在运输和安装时受到机械力撞击后,检查其绕组是否变形的最直接方法,它对于判断变压器能否投入运行具有重要的意义;
也是判断变压器是否要求进行解体检查的依据之一,七寸高亮度触摸彩色液晶,强光下显示清晰,全触屏操作,中英文自由切;
中试控股始于1986年 ▪ 30多年专业制造 ▪ 国家电网.南方电网.内蒙电网.入围合格供应商
1) 电源输入端子:I1、I2 电源输入(如调压器电源输入)。
ZSCT-3900 变压器短路阻抗测试仪(三相)变压器短路阻抗测量操作说明
额定条件下的测量
(短路线截面积不得小于10平方毫米,且接触良好,否则影响测试数据的精度。)
ZSCT-3900 变压器短路阻抗测试仪自动计算出变压器折算到额定温度、额定电流下的阻抗电压百分比,以及与铭牌阻抗的误差百分比。
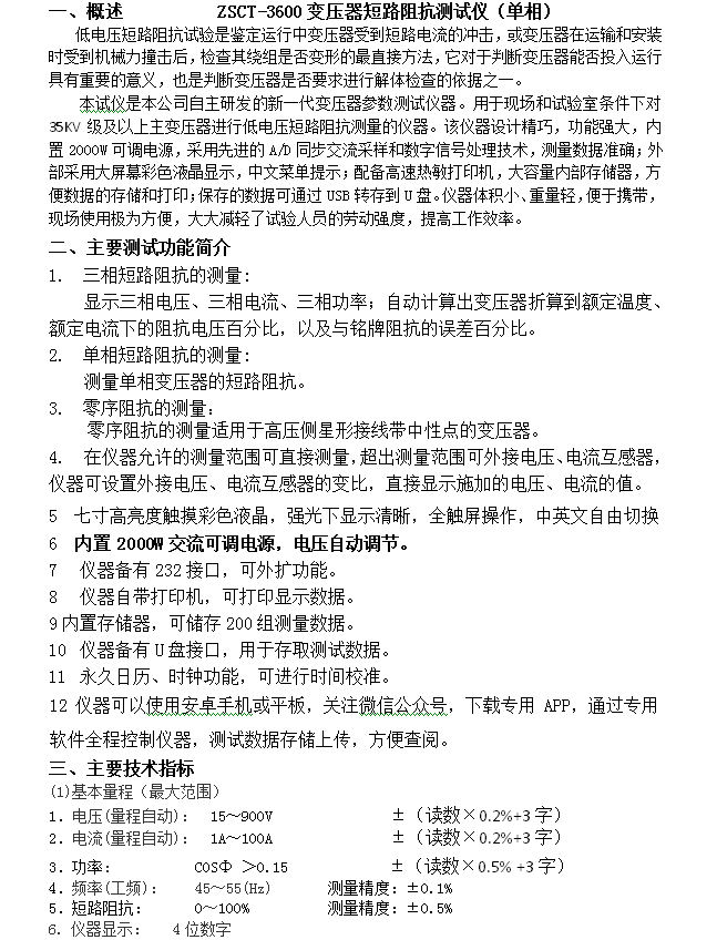
ZSCT-3900 变压器短路阻抗测试仪中文菜单提示;配备高速热敏打印机,大容量内部存储器,方便数据的存储和打印;保存的数据可通过USB转存到U盘。
仪器体积小、重量轻,便于携带,现场使用极为方便,大大减轻了试验人员的劳动强度,提高工作效率。
ZSCT-3900 变压器短路阻抗测试仪本试仪是本公司自主研发的新一代变压器参数测试仪器。用于现场和试验室条件下对35KV级及以上主变压器进行低电压短路阻抗测量的仪器。
该仪器设计精巧,功能强大,内置2000W可调电源,采用先进的A/D同步交流采样和数字信号处理技术,测量数据准确;
电压测量范围:20~1000V ,电流测量范围:0.1A~100A在仪器允许的测量范围可直接测量,超出测量范围可外接电压、电流互感器,仪器可设置外接电压、电流互感器的变比,直接显示施加的电压、电流的值
ZSCT-3900 变压器短路阻抗测试仪(三相)面板介绍
2) 试品测试端子:I接电流测试线,U接电压测试线。
3) 232:通讯接口,功能扩展接口。
4) USB:U盘接口,插入U盘后可以将数据存储到U盘。
5)打印机: 测试数据打印。
6) AC220V:电源插座,开关及保险管位置。
7)液晶+触控操作: 数据显示,触控操作及参数输入。
8)接地柱
试验必须在额定频率(正弦波形)和额定电流下进行,一般选择变压器一次侧绕组侧为试验绕组,二次侧(大电流侧)人工短路,短路导线截面积应不小于变压器导线截面积,其长度要尽可能短,并确保接触电阻可以忽略,以免影响测试结果。
非额定条件下的测量
由于现场的实际情况,受条件的限制,无法对被测试变压器施加以额定频率的额定电压,特别是对大中型变压器试验,在现场更难以做到。建议利用小电流进行试验测试,根据国标要求,试验电流达到额定电流的25~50%即可满足试验要求。
试验要求及注意
试验前应准确地测量被试变压器的绕组温度,油浸变压器以油面温度作为绕组温度,干式变压器应在线圈的不同部位(不小于三个点)的温度平均值作为绕组温度。对电源容量要求见附录﹝仅供参考﹞。 ZSCT-3900 变压器短路阻抗测试仪(三相)主要技术指标
(1)基本量程(最大范围)
1.电压(量程自动): 15~500V ±(读数×0.2%+3字)
2.电流(量程自动): 0.5A~20A ±(读数×0.2%+3字)
3.功率: COSΦ >0.15 ±(读数×0.5% +3字)
4.频率(工频): 45~55(Hz) 测量精度:±0.1%
5.短路阻抗: 0~100% 测量精度:±0.5%
6. 仪器显示: 4位数字
7:内置2000W交流可调电源。0-220V 10A
(2)仪器其他参数
1.环境温度: -10℃~40℃
2.相对湿度: ≤85%RH
3.工作电源: AC 220V±10% 50Hz±1Hz
4.外形尺寸: 主机 360×290×170(mm) 线箱 360×290×170(mm)
5、重量 主机4.9KG 线箱 5.2KG
6.测试线长度:标配8米 长度可以定制

本试验用于自动完成距离保护在各种短路阻抗、各种故障条件下的阶梯时间特性测量和定值检验,并给出特性图。各子项目的试验过程见“速断及过流”。
故障类型:需要进行测试的故障类型。
故障限时:每次子试验项目从进入故障到结束之间的时间。
短路电流:模拟故障时输出的故障电流。
短路阻抗角:跟保护装置的阻抗角定值保持一致,如果是圆特性需设为线路灵敏角。
设置灵敏角试验参数
本试验用于测试线路的动作边界和最大灵敏角。各子项目的试验过程见“速断及过流”。
故障类型:需要进行测试的故障类型。
故障限时:每次子试验项目从进入故障到结束之间的时间。
短路电流:模拟故障时输出的故障电流。
短路阻抗:跟保护装置的阻抗定值保持一致。
微机继电保护测试仪是一款比较常规的高压电力试验设备,电力工作者需要熟练掌握。 中试控股技术博士为您解答:电力继电器和变压器经常需要定期进行检测,用来判断其性能的好坏,以及细微的故障点,因此需要用到微机继电保护测试仪,同时阻抗继电器试验是微机继电保护测试仪一个比较常规的试验项目,很多电力工作者都很难掌握其要领,本文就以微机继电保护测试仪为例,来给大家简单介绍微机继电保护测试仪阻抗继电器试验怎么做。
继电器类型:根据待测试继电器的类型,程序提供了两种常见的继电器类型,包括“接地阻抗”和“相间阻抗”。
返回方式:选择“动作继续”时,无论继电器是否动作,程序都会从起点变化到终点;选择“动作返回”时,一旦程序确认继电器动作,则改变变化方向,向起点返回。
试验电压:选择试验时输出的电压通道。
试验电流:选择试验时输出的电流通道。
整定阻抗:设置待测阻抗继电器的阻抗整定值。
允许误差:待测阻抗继电器允许的阻抗误差范围。
额定电压:待测试继电器的额定电压。
额定电流:待测试继电器的额定电流。
频率:输出至待测试继电器交流电压、电流的频率。
防抖动时间:当保护装置的动作接点闭合或打开时间小于该时间,则接点动作不被确认。
灵敏角
起始角度:电压角度变化的起点。
结束角度:电压角度变化的终点。
角度步长:电压角度变化的步长。
间隔时间:电压角度按步长变化时,每一次变化的保持时间。一般地,该值应大于继电器的动作时间。
动作阻抗
起始电压:电压幅值变化的起点。
结束电压:电压幅值变化的终点。
电压步长:电压幅值变化的步长。
电压角度:电压和电流的夹角。
间隔时间:电压幅值按步长变化时,每一次变化的保持时间。一般地,该值应大于继电器的动作时间。
快速跳转