首页 > 新闻中心 > 高压技术<
中试控股技术研究院鲁工为您讲解:整流变压器变比测试仪
ZSBC-VI 变压器变比测试仪
参考标准:DL/T963-2005
简易读懂:变压器变比测试仪可以做什么?
变压器变比测试仪:用于电力变压器以及电压互感器的匝数比或电压比的测量,可满足变压器预防性试验规程等的试验;完全根据用户的现场使用要求,操作简便,功能完备,数据稳定可靠的特点外还是国内到目前为止第一款可以进行盲测;测试主变并列运行状态的变比测试仪。
中试控股始于1986年 ▪ 30多年专业制造 ▪ 国家电网.南方电网.内蒙电网.入围合格供应商
首次在变比测量中引入测量相角的概念,能测量高压侧与低压侧任意角度的相角。
能进行主变并列运行测试,真正实现变压器并列运行参数的检测。
抗振性好:军品接插件的使用增强了抗振性能。
采用7寸高清彩屏显示数据效果和矢量图效果直观细腻。
参数
1、变比测量范围:0.8~10000。
2、测量速度快:8秒完成三相测试。
3、测量精度: 高压侧电压的测量精度0.05%
低压侧电压的测量精度0.1%
变比测量精度 0.1%
4、携带方便、适合野外作业。
5、工作电源:AC220V ±10% DC12.6V
6、重量:3Kg
革命性地将各电压、电流之间的大小及相位关系用矢量图直观的表示出来,使用户从主观上可以更轻易的明了各参量的实际意义。
本仪器所用的测试源是数字合成的标准正弦数字源,失真度小,不受工作电源的影响。
携带方便:体积小,重量轻。
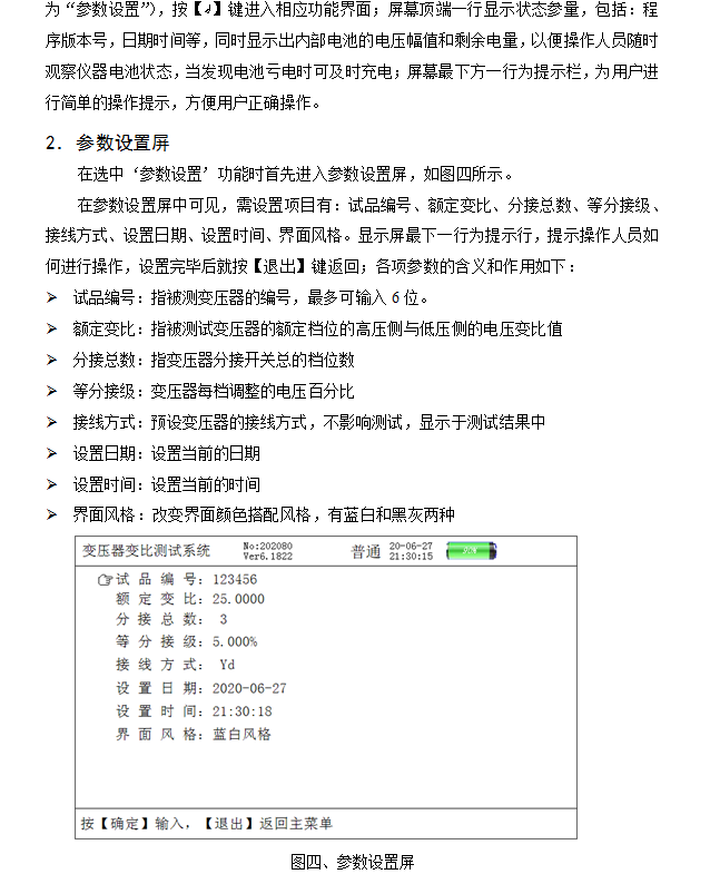
该仪器采用大屏幕真彩色液晶做为显示器,全中文图形化操作界面并配有汉字提示信息、多参量显示的液晶显示界面,人机对话界面友好,向量图显示及接线判断为检查电路的正确性提供了可靠的依据。全触摸式导电硅胶键盘操作方式,操作手感好,简便易学。仪器内置大容量掉电不丢失数据存储器,可将现场校验数据保存下来,多可扩展存储1000组现场校验结果,可提供后台微机管理软件,将结果上传至计算机,实现微机化管理。
仪器采用本公司独立设计开模制造的工程塑料外壳,仪表外形美观、实用。现场测试操作方便。
变压器变比测试仪相关面板图如下:
根据IEC及国家有关标准规定:在电力变压器生产 、用户交接和检修试验过程中,变压器变比试验是必做的项目。这样可有效监督变压器产品出厂及使用过程中的质量,防止变压器匝间短路,开路,连接错误,调压开关内部故障或接触故障
变压器变比测试仪:根源上测试变压器并列运行的测试问题,适应各种大中小型变压器变比测试的需要,是到目前为止国内变比测试中技术先进,测试项目完善,测量参数全面的变比测试仪。
中试控股变压器变比测试仪可进行单相测量,又可实现三相绕组的自动测试,单相、三相均可测量极性,相角。

中试控股践行“精细制造,深耕技术”产出变压器变比测试仪优质产品能够在市场中赢得用户信赖,树立中试控股新形象打下了坚实的根底。

中试电力详细讲解在电力变压器的半成品、成品生产过程中,新安装的变压器投入运行之前以及根据国网
的预防性试验规程,要求对运行的变压器定期进行匝数比或电压比测试。传统的变比电桥操作繁琐,读数
不直观,且要进行必要的换算,测试结果只为一相变比的值。本手持式变压器变比测试仪克服了传统变比
电桥测试的缺点,屏幕采用了大屏幕高分辨率液晶显示屏,供电采用锂电供电,方便现场使用,具有中文
菜单提示功能,操作简便直观,一次完成三相变比测试,测试速度快,准确度高。
2 性能特点
2.1 交直流两用:锂电池供电或者220V交流充电器供电自适应。
2.2 一次充电,可连续测量100台变压器变比组别。
2.3 智能充电管理,剩余电量显示,低电量报警,背光自动调节,节省电量。
2.4 全三相正弦逆变电源输出,输出电压自动调节,具有软启、软停功能,因此测试速度快、精度高。
2.5 三相变压器、单相变压器、PT、Z型变压器变比、组别、极性测试功能。
2.6 具有盲测功能,即在不知道高、低压联结方式时进行变比、组别测试。
2.7 CT变比极性测试功能。
2.8 单相测试时具有角差测试功能。
2.9 分接档位最高可测试到197档。
2.10 测试量程宽,最高可达10000。
2.11 高低压反接保护功能。
2.12 输出短路保护功能。
2.13不掉电时钟和日期显示;数据存储方式分为本机存储和优盘存储,其中本机存储可存储测试数据500
条,并且本机存储可转存至优盘;优盘存储数据格式为Word格式,可直接在电脑上编辑打印。
2.14 体积小、重量轻,方便携带使用。
3 技术指标
3.1 量 程:0.9~10000
3.2 准确度:±(读数×0.1%+2字)(小于等于500)
±(读数×0.2%+2字)(大于500小于等于3000)
±(读数×0.3%+2字)(大于3000)
3.3 分辨率:0.9~9.9999(0.0001) 100~999.99(0.01) 10000及以上(1)
10~99.999(0.001) 1000~9999.9(0.1)
3.4 工作电源:内置电池或外置充电器,充电器使用条件,输入100-240VAC, 50/60Hz
充电时间:约5小时
3.6仪器重量:1.34 kg
3.7仪器体积:246mm(长)×156mm(宽)×62mm(高)
3.8 使用温度:-10℃~50℃
3.9 相对湿度:<90%,不结露
上一篇:Z型绕组变压器变比测试仪
下一篇:平衡变压器变比测试仪
快速跳转