首页 > 新闻中心 > 高压技术<
中试控股技术研究院鲁工为您讲解:超轻型高压试验变压器(中试老品牌)
ZSYD(JZ)工频耐压试验装置(交直流试验变压器及控制箱)
参考标准:DL/T 474.4-2018
简易读懂:工频耐压试验装置可以做什么?
工频耐压成套装置:工频交流试验,用于各种电器产品、电气设备、绝缘材料等在规定电压下的绝缘强度试验,考核产品的绝缘水平,发现被试品的绝缘缺陷及衡量承受过电压的能力,有过压、过流保护,满足10KV开关柜、变压器、断路器、绝缘子、互感器、电缆等交直流耐压试验。
中试控股始于1986年 ▪ 30多年专业制造 ▪ 国家电网.南方电网.内蒙电网.入围合格供应商
ZSYD(JZ)-3kVA/50kV工频耐压试验装置(中试控股交直流试验变压器及控制箱)
主要技术参数:
高压试验变压器参数:
容量:3KVA
输入电压:AC200V 50Hz
输入电流:15A
输出电压:AC:50KV DC70KV
输出电流:AC:100mA DC:71.4mA
控制箱参数:
容量:3KVA
输入电压:AC220V 50Hz
输入电流:13A
输出电压:0~250V
输出电流:0~15A
工频耐压试验装置由控制台或者控制箱,加上试验变压器组成。可以根据需要选择不同等级容量的试验变压器,适应不同的试验需求。可用于大型电力电气设备耐压试验或电力电缆耐压试验。工频耐压试验装置该如何操作?下面为大家详细介绍。
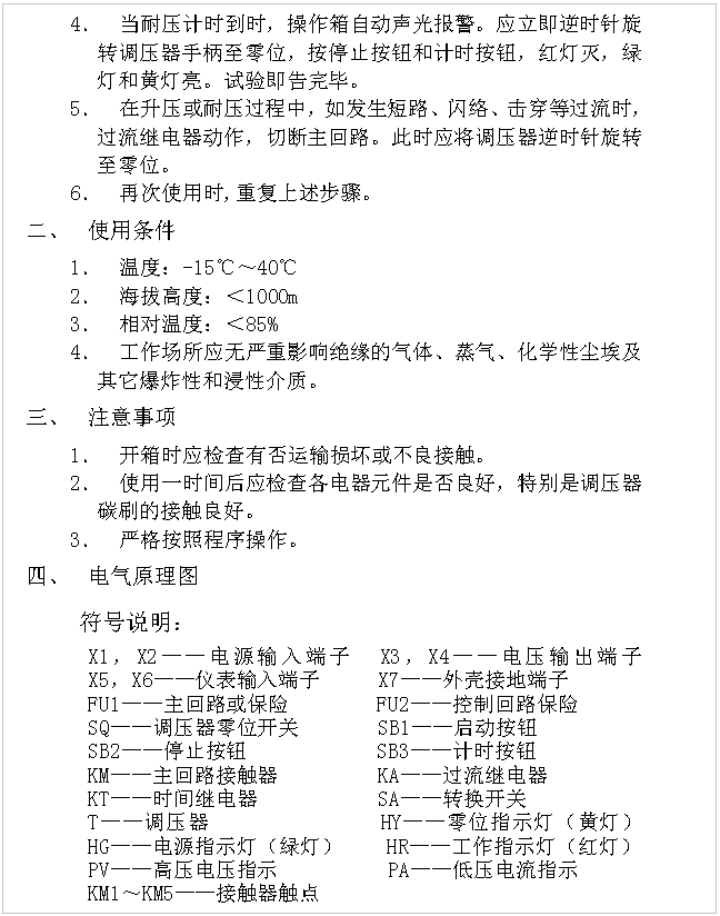
工频耐压试验装置主要操作步骤:
1、按接线原理图连接好引线,并将试验变压器和控制箱可靠接地;
2、试验前,检查各部位的接线是否连接好,并检查控制箱的调压器是否调至“零”位;
3、接通电源,绿色指示灯亮,按下启动按钮,红色指示灯亮,表示变压器已通电,等待升压;
4、顺时针匀速旋转调压器手柄,进行升压,并密切注意仪表指示以及试品的情况;
5、试验完毕后,应迅速将电压降至零位,并按下停止按钮,然后切断电源,解开试验引线。
工频耐压试验装置选型表如下:
根据部颁标准定,我国试验变压器的电压等级有:5kv、10kv、25kv、35kv、50kv、100kv、150kv、300kv等;容量等级有:3KVA、5KVA、10KVA、25KVA、50KVA、100KVA、150KVA、200KVA等
工频耐压试验装置:就是做耐压试验的设备,它是一套组合设备,为了耐压试验能顺利准确地进行,针对不同被试品,串联谐振装置的组件是不同的。所以请务必准确选型,技术部为您量身制定选型方案。

中试控股工频耐压试验装置产品适用性好,实用可靠,效率高,事半功倍 | 是很多企业以及电力工作者信赖的好伙伴。

中试控股践行“精细制造,深耕技术”产出工频耐压试验装置优质产品能够在市场中赢得用户信赖,树立中试控股新形象打下了坚实的根底。

上一篇:电力高压试验变压器(中试老品牌)
快速跳转