首页 > 新闻中心 > 服务支持<

服务支持
农网改装10KV变压器交接性试验仪器
时间:2020-12-05

农网改装10KV变压器交接性试验仪器

随着社会经济的发展与人们生活的不断提升,人们对于电能的需求越来越大,对于电能质量的要求也越来越高。电力行业也迎来了飞速发展的时代。为了更够满足社会各界对于电力能源的要求,电力系统必须能够优秀的完成供电、输电工作。变电所是电力系统中重要的组成部分,变电所的正常稳定运转是电力系统能够正常供电、输电的保证。变电所运行过程中最为重要的部分就是变压器,电力系统是通过变压器进行电压调节,从而满足用户对于电力能源的要求的。但是在变压器进入变电所进行运转之前,要对变压器进行电气交接试验,从而保证变压器的性能与机器的完好程度。只有保证电压器的性能与变压器能够正常运行,才能让变压器进行电力系统中工作,让变压器发挥最大的作用。

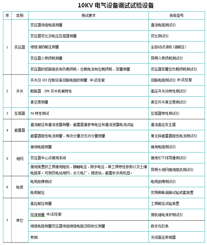
10kV变压器交接试验项目

电力变压器试验一般分为工试验和交接预防性试验两类工试验主要包括工序间半成品试验、成品出试验、型式试验和特殊试验等; 交接预防性试验主要包括交接验收、大修、小修和故障检修试验等。绝缘试验包括:

1.测量线圈连同套管的泄露电流。

2.测量线圈连同套管的介质损失角正切值。

3.线圈连同套管的交流耐压试验。

4.油箱和套管中绝缘油试验。

5.油中溶解气体色谱分析。

6.测量线圈的绝缘电阻和吸收比。

特性试验包括:

1测量线圈的直流电阻。

2.检查线圈所有分接头的变压比。

3.检查三相变压器的接线组别和单相变压器引出线的极性。

4测量容量为3150KVA 及以上变压器在额定电压下的空载电流和空载损耗。

5.短路特性和温升试验等。

在这里用到了试验设备有限工频耐压试验装置,变压器变比测试仪,变压器直流电阻测试仪,绝缘电阻测试仪,直流高压发生器。

变压器预防性试验注意事项

(1)为确保安全作业,预防性试验应执行电气工作票制度,实施具体的安全技术措施和安全组织措施。

(2)所有参加试验者,事先要明确试验的项目、方法、接线图、试验设备的性能和使用方法、作业安全措施。

(3)高压试验场地周围,应该设遮拦,挂标示牌,并派人监守,防止他人意外闯入。

(4)试验需要拆断设备连接线时,拆开前要认真做好标记,恢复时注意对号入座。

(5)试验结束后,试验者应及时拆除试验用临时连接线,恢复放试设备试验前的状态。送电前,有关人员应进行全面详细检查。

 

 

 

 

 

 

 

 

销售热线

  • 400-046-1993全国统一服务热线
  • 销售热线:027-83621138
  • 售后专线:027-83982728
  • 在线QQ咨询: 149650365      
  • 联系我们

 

增值服务

  • 三年质保,一年包换,三个月试用

 

 

 

 


 

版权所有:湖北中试高测电气控股有限公司 鄂TCP备12007755号