首页 > 新闻中心 > 服务支持<

服务支持
常规的电力试验设备有哪些?
时间:2019-11-02

  中试控股是高压电力试验设备的生产厂家,广泛用于变电站:电力变压器、高压断路器、避雷器、接地电阻等电力设备检测服务,本篇文章中试控股:常规的电力试验设备有哪些?
一、电力变压器的简短介绍:       
      电力变压器是发电厂和变电所的主要设备之一。变压器的作用是多方面的不仅能升高电压把电能送到用电地区,还能把电压降低为各级使用电压,以满足用电的需要。总之,升压与降压都必须由变压器来完成。在电力系统传送电能的过程中,必然会产生电压和功率两部分损耗,在输送同一功率时电压损耗与电压成反比,功率损耗与电压的平方成反比。利用变压器提高电压,减少了送电损失。

         变压器是由绕在同一铁芯上的两个或两个以上的线圈绕组组成,绕组之间是通过交变磁场而联系着并按电磁感应原理工作。变压器安装位置应考虑便于运行、检修和运输,同时应选择安全可靠的地方。在使用变压器时必须合理地选用变压器的额定容量。变压器空载运行时,需用较大的无功功率。这些无功功率要由供电系统供给。变压器的容量若选择过大,不但增加了初投资,而且使变压器长期处于空载或轻载运行,使空载损耗的比重增大,功率因数降低,网络损耗增加,这样运行既不经济又不合理。变压器容量选择过小,会使变压器长期过负荷,易损坏设备。因此,变压器的额定容量应根据用电负荷的需要进行选择,不宜过大或过小。


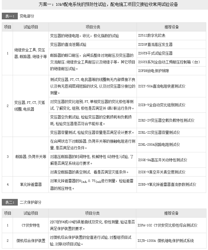
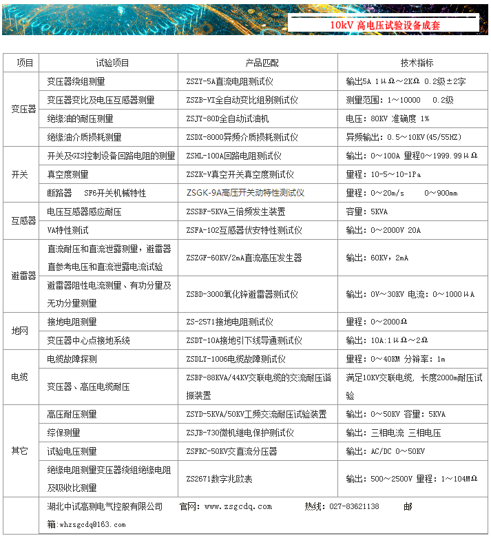
二、电力变压器的电力试验设备选型: 

 

 

      

 

 

 

 

 

 

 

 

销售热线

  • 400-046-1993全国统一服务热线
  • 销售热线:027-83621138
  • 售后专线:027-83982728
  • 在线QQ咨询: 149650365      
  • 联系我们

 

增值服务

  • 三年质保,一年包换,三个月试用

 

 

 

 


 

版权所有:湖北中试高测电气控股有限公司 鄂TCP备12007755号