首页 > 新闻中心 > 电力技术<

电力技术
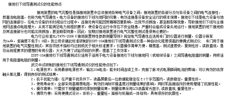
接地引下线导通测试仪认证厂家
时间:2017-03-31
接地引下线导通测试仪认证厂家,从这几年的发展我们可以知道,如今市面上给我们提供的各种电子仪器已经是非常多的了,它们在实际的生产中都是可以发挥出相当优秀的效果的。而在这个时候,我们是可以看到一个事实的,那就是最近出现的接地引下线导通测试仪认证厂家也是很不错的,相信是可以给我们一定帮助的。而很多人就想要知道了接地引下线导通测试仪认证厂家的作用是什么?其实它的用处主要是和我们的机器设备和地下电网的联系密切相关的。对于企业来说,设备接地是必须的,这样可以保护它的安全。

但是设备在和地网连接的时候,它的连接处是长期在潮湿和不通风的环境中工作的,因此就是有可能出现腐蚀或者是其他损毁的。而接地引下线导通测试仪认证厂家就是用来排除这些问题,让我们检修地网和设备的连接。

接地引下线导通测试仪

产品进入:http://www.zsgcdq.com/product_1318/index.aspx

 

 

 

 

 

 

 

 

 

 

 

 

 

 

 

 

 

 

 

 

 

 

 

 

销售热线

  • 400-046-1993全国统一服务热线
  • 销售热线:027-83621138
  • 售后专线:027-83982728
  • 在线QQ咨询: 149650365      
  • 联系我们

 

增值服务

  • 三年质保,一年包换,三个月试用

 

 

 

 


 

版权所有:湖北中试高测电气控股有限公司 鄂TCP备12007755号